Insulmech Engineering Sdn. Bhd.
  • Home
  • Services
  • About
  • Contact

About.

INSULMECH ENGINEERING SDN. BHD. was incorporated in Malaysia to support on the insulation and mechanical trading and construction business. The key personnel has 20 years of experience in the plant engineering business and thermal insulation work.
Workshop Facilities

Picture

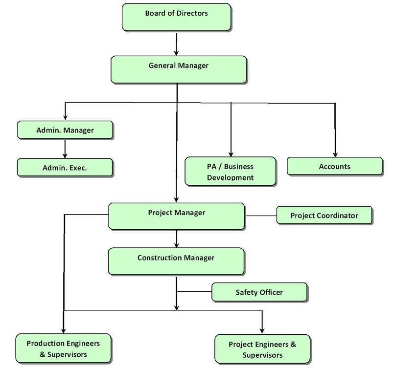
Management / Organization Chart

Picture
Managed by Insulmech Engineering Sdn. Bhd.
  • Home
  • Services
  • About
  • Contact